来源:本站 作者:贵州省博物馆 阅读:4119次 发布时间:2025-09-11
根据《中华人民共和国政府采购法》《贵州省文化和旅游厅直属事业单位政府采购管理制度》《贵州省博物馆政府采购管理办法》及有关法律法规的要求,遵循公开、公平、公正和诚实信用的原则,贵州省博物馆项目以公开比选的方式进行,根据方案响应情况、报价、售后等内容确定项目中选单位。
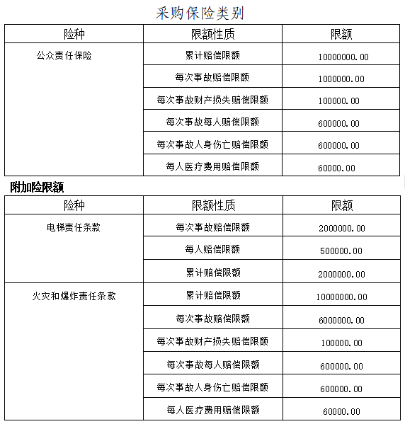
一、项目名称:贵州省博物馆公众责任险、火灾和爆炸责任险、电梯责任险项目
二、采购方式:公开比选
三、项目内容:
1.提供24小时专人售后咨询、理赔等服务。
2.项目控制价在3万元以内。
3.根据采购保险类别提供保险报价单及责任条款。

四、供应商要求:
供应商符合《中华人民共和国政府采购法》第二十二条规定,并提供下列材料:
(1)法人或者其他组织的营业执照等证明文件(工商营业执照副本、组织机构代码证副本和税务登记证副本,或多证合一的营业执照);自然人的身份证明。
(2)提供保险许可相关证件,不接受保险代理。
(3)具备履行项目所必需的资金保障和理赔专业能力证明材料;
(4)法人或者其他组织承诺完全响应我馆咨询及理赔服务书面声明(自行声明);
(5)本项目不接受联合体投标(自行承诺)。
五、比选方式:根据技术参数响应情况、报价、售后等内容确定项目中选单位。
六、比选程序:
1.请意向单位根据项目要求编制比选响应文件。
2.将加盖公章的比选响应文件(一式三份)密封后于2025年9月15日17:00前交至贵州省博物馆安全保卫部,逾期递交的比选响应文件恕不接受。
3.比选评审时间:2025年9月16日(暂定)。
4.比选结果将在比选结束后3日内电话告知中选单位并在我馆官网公告。
七、其他说明:
1.项目联系人:杨虎,联系电话:0851—86822214,18585871144。
2.通讯地址:贵州省贵阳市观山湖区林城东路107号
贵州省博物馆
2025年9月11日