来源:本站 作者:贵州省博物馆 阅读:10709次 发布时间:2024-05-16

2024年5月18日是第48个国际博物馆日。今年的博物馆日主题为“博物馆致力于教育和研究”。围绕这一主题,贵州省博物馆特推出三个展览、四场活动(五场次)、一场讲座、一次会议!精彩纷呈的主会场系列活动,我们在贵州省博物馆,等你来参与!
三个展览
展览一:《寻龙记——贵州三叠纪古生物化石展》

展览内容:贵州,这片古老而神秘的土地,在三叠纪时期发生了多次大规模的海侵-海退,使贵州西部保存了大量较为完整的古生物化石,成为全球最典型的三叠纪古生物化石产地之一。本次《寻龙记》展览将带领观众穿越时空,探索那个遥远时代的海洋世界。通过对各类珍贵化石的展示与解读,我们将揭开神秘的古特提斯海生物多样性的面纱,并领略贵州古生物的独特魅力。
展览时间:5月18日-6月2日
展览地点:负一楼文创区
展览二:《多彩文化 互鉴创新——国内外文创产品联展》

展览内容:邀请中外博物馆精品文创,举办文创产品联展,在促进文明交流互鉴的同时,提升贵州文创品牌的影响力及社会服务力。
展览时间:5月18日-6月2日
展览地点:贵州省博物馆各文创空间
展览三:《开卷——贵州省博物馆行业图书联展》

展览内容:结合“博物馆致力于教育和研究”这一主题,将全省多家博物馆(含非国有)历年出版的研究成果汇聚起来举办图书联展。
展览时间:5月18日-6月2日
展览地点:负一楼文创区
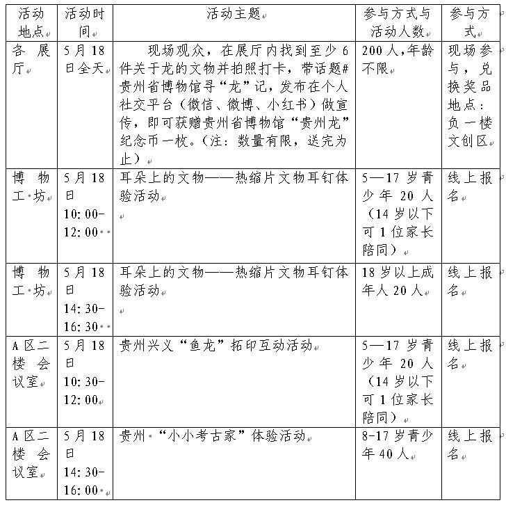
四场活动
系列社教活动:(五场次)

一场讲座
主题讲座:《寻找最古老的恐龙蛋——守护黔龙的故事》

(复原图由研究团队指导,拟石科技制作)
一次会议
贵州博物馆联盟会议:
会议内容:贵州省博物馆联盟成员单位参加联盟会议,由3家博物馆介绍博物馆工作成果,本届轮值主席单位领导汇报年度工作;宣布入会单位名单,进行换届,宣布下一届轮值主席单位,完成交接仪式、下一届联盟轮值主席单位发言,提出工作计划。
会议时间:5月18日10:30-11:30
会议地点:贵州省博物馆非遗剧场
会议方式:邀请联盟单位参加
活动、讲座报名方式:
(1)识别二维码关注微信公众号
(2)进入公众号如图所示报名即可
(3)提交报名后,生成二维码即视为报名成功

