来源:本站 作者:贵州省博物馆 阅读:12123次
16
May

2023年5.18国际博物馆日即将到来,本次主题为“博物馆:可持续性与美好生活”,贵州省博物馆围绕该主题,将推出一系列精彩纷呈的文化活动,期待您的到来!
活动一:贵博新展丨《万桥飞架:贵州桥文化展》

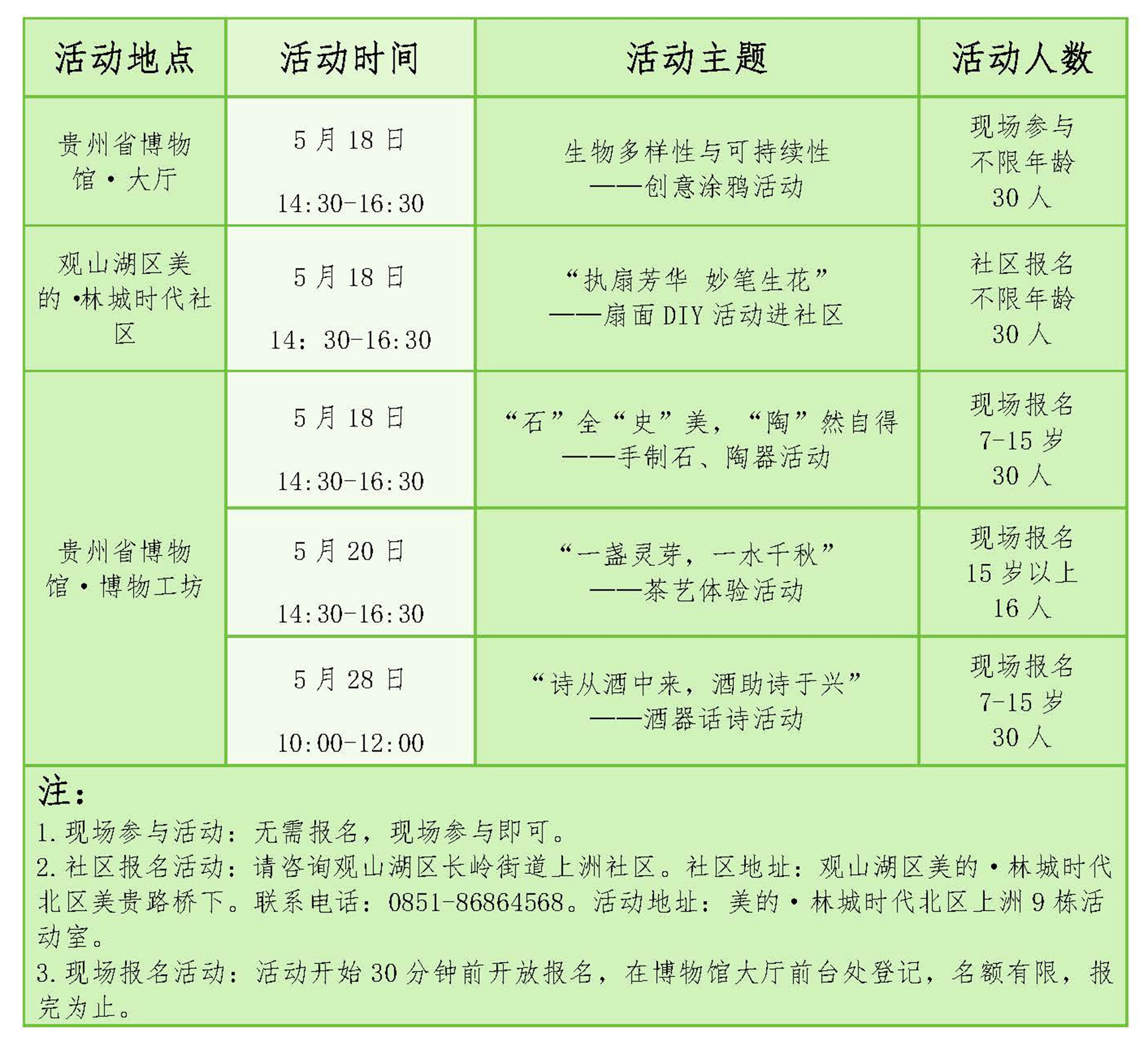
1.暖场表演与开展仪式
活动内容:省歌舞剧院优秀演员表演与开展仪式
活动地点:贵州省博物馆入口大厅
活动时间:5月18日 9:00—10:00
2.《万桥飞架:贵州桥文化展》开展
活动内容:展览以时间为展示主线,以桥为展示核心。通过文物、图文、数据、模型、多媒体、互动装置等手段生动展现贵州从昔日“道宽五尺”到现今“高速平原”的华丽蝶变。
活动地点:贵州省博物馆6号展厅
活动时间:5月18日—8月18日
活动二:《万桥飞架:贵州桥文化展》纪念邮戳
活动内容:贵州省博物馆与中国邮政集团有限公司贵州省分公司共同推出邮资机宣传戳
活动时间和地点:5月18日贵州省博物馆6号展厅外文创区
2023年5月19日—2024年5月17日喷水池邮政营业厅

活动内容
活动三:DIY系列活动

活动四:贵博论坛第63期

题目:葛镜桥的前世今生
主讲人:葛诗畅
作者简介:
葛诗畅,男、汉族,文学学士,无党派人士。生在福泉,长在清镇,工作在贵阳,合计已有75个春秋。曾经当过农民、工人、教师、省报记者编辑、省政府参事,2013年受聘为省文史研究馆馆员至今。
内容提要:从葛镜桥所处的地理区位及环境、建设保护历程、建筑技术和文化等方面揭秘葛镜桥的“前世今生”。
讲座时间:5月18日14:30
讲座地点:贵州省博物馆非遗剧场
报名方式:预约报名150人
报名方式:
(1)识别二维码关注微信公众号

(2)进入公众号如图所示报名即可

(3)提交报名后,生成二维码即视为报名成功